MĚŘENÍ TEPLOTY S LM35DZ
Vágner Vlastimil
Přípravek umožňuje měření teploty v rozsahu 0°C až 110°C, připojuje se na sériový port nebo pomocí redukce USB/COM k počítači. Přípravek hlavně využívám pro kontrolu a nastavení regulátorů pro TV a TUV po opravách, z tohoto důvodu měření pouze kladných hodnot jsem zvolil LM35DZ, může být využit i pro jiná orientační měření v žádném případě si zapojení neklade za cíl konkurovat továrním zapojením na měření teplot. Zapojení má hlavně sloužit k vlastní inspiraci při stavbě podobného přípravku a ti kdož programují si jistě napíší svůj vlastní program přímo pod Windows dle svých potřeb.
POPIS PŘÍPRAVKU
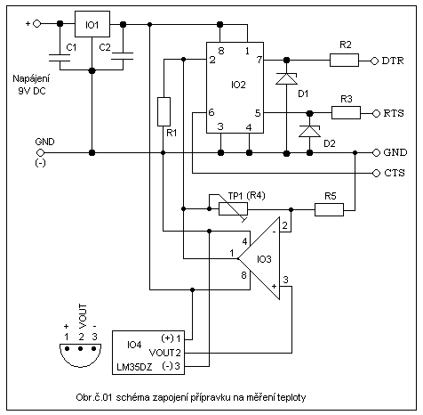
Přípravek využívá teplotní senzor LM35DZ jeho rozsah je 0°C až 110°C který je z výroby již nakalibrován a tím je jeho využití v konstrukcích jednoduché, výstupní napětí senzoru je přímo úměrné teplotě okolí s konstantou 10mV/ °C v celém rozsahu teplot. Napájecí napětí přípravku je z destičkové baterie 9V toto napětí je stabilizováno IO1 na 5V což je stabilizátor 78L05, tímto napětím je napájena veškerá elektronika přípravku. Na snímání napětí z čidla IO4 (LM35DZ) je použit IO2 což je osmibitový A/D převodník TLC549 v základním zapojení, vstupní napětí bez vstupního děliče je maximálně 5V DC. Jeho referenční napětí je přímo 5V což dává A/D převodníku rozlišovací schopnost 20mV, Uref(5) / (255) počet bitů = 0.01960mV. A/D převodník je ovládán výstupními signály DTR, RTS a hodnota převodu z A/D převodníku se načítá vstupem počítače CTS, bližší dokumentace a komunikační protokol je uveden v technické dokumentaci k A/D. Výstupní hodnota napětí ze senzoru LM35DZ je zesílena 4* v IO3 což je dvojitý operační zesilovač LM358 tento IO umožňuje měřit napětí od 0V do +-32V a jeho napájecí napětí je od 2V zde je použita polovina OZ. Při návrhu zapojení a jeho zkoušení na nepájivém poli se neosvědčili jiné IO (UA741CN, MA1458, MA741) tyto IO v uvedeném zapojení a napájecím napětí 5V nezesilovali vstupní napětí z LM35DZ. Zesílení OZ LM358 je dáno v tomto zapojení hodnotou rezistorů TP1(R4) a (R5) dle vzorce Uout = Uin * (R4/R5+1) na místě R4 je použit trim TP1 který usnadňuje přesné nastavení Ohmické hodnoty dle hodnoty rezistoru R5 tak aby zesílení vstupního napětí bylo 4*. V případě přesných hodnot rezistorů , R4, R5 je možné na pozici R4 osadit přímo rezistor a trim vynechat na přesnosti těchto rezistorů velice záleží, tím je dána po přepočtu programem skutečná hodnota napětí výstupu ze senzoru LM35DZ. Hodnota rezistorů R4, R5 musí být vypočítána tak aby zesílení IO3 bylo vždy pouze 4* NE VÍCE A NE MÉNĚ a po zesílení vstupního napětí ze senzoru (IO4) LM35DZ v (IO3) LM358 nebylo na výstupu IO3 větší napětí než je 5V, z důvodu maximálního vstupního napětí (IO2) TLC549. Hodnota rezistoru R5 je 3300R a tomu výpočtem odpovídá Ohmická hodnota nastavená na trimru TP1(R4) 9900R, výpočet Uout z IO3 je takto : vstupní napětí na vstupu 3 (neinvertující vstup IO3) z IO4 LM35DZ je Uin = 10mV což je 1°C výpočet výstupního napětí z IO3 Uout = 0.01 * ( 9900 / 3300 + 1) = 0.04V, hodnota 0.04V je napětí které je přivedeno na vstup IO2 dále je tato hodnota programem přepočítána na skutečnou hodnotu 1°C. Hodnota zesílení 4* v (IO3) byla zvolena dle rozlišovací schopnosti (IO2) 0.02V při Uref (IO2) 5V. Schéma zapojení přípravku na měření teploty počítačem je na obrázku č. 01 osazení je realizováno na univerzální destičce součástky zakoupeny v EZK.
Seznam součástek :
Rezistory : R1…..100K, R2, R3…..10K, trim TP1(R4)….10K, R5….3K3(přesný),
Diody : D1, D2 Zenerovy diody ….4V7 , konektor dle použitého výstupu COM z počítače
Integrované obvody : IO1…78L05, IO2….TLC549, IO3…LM358, IO4….LM35DZ
Pro IO2, IO3 použít patice, propojovací kablík pro čidlo 5m dvoužilový stíněný

POPIS PROGRAMŮ
K MĚŘENÍ TEPLOTY S LM35DZ POČÍTAČEM
Programy jsou napsány v Turbo Pascalu mají názvy teploměr.exe a odečet.exe programy jsou určeny pod OS DOS. Spustit jdou na počítačích i s OS WINDOWS95,98 kde jdou spustit z příkazové řádky nebo při startu systému se klávesou F8 zvolí pod těmito OS volba pouze DOS. Pod OS WINDOWS 2000, XP, NT WINDOWS7-STARTÉR JDOU SPUSTIT POUZE Z PŘÍKAZOVÉ ŘÁDKY POKUD JSOU UVEDENÉ OS NAINSTALOVÁNY VE 32-BITOVÉ VERZI, v případě instalace uvedených OS v 64-bitové verzi uvedené programy teploměr.exe a odečet.exe SPUSITI NEPŮJDOU a ti kdož si přípravek vyrobí a mají uvedené OS v 64-bitové verzi tak si musí napsat program přímo pod OS co mají instalovaný. Uvedené programy jdou spustit i z diskety na počítačích co nemají HDD a mají floppy mechaniku poté stačí n uvedenou disketu nahrát systém a v Biosu nastavit bootování počítače z floppy mechaniky. Přípravek se připojuje na sériový port nebo pomocí redukce USB/COM k počítači PC, redukce musí podporovat všechny vstupně-výstupní linky sériového portu.
Program teploměr.exe umožňuje měření teploty se zápisem do souboru (kdy ukládá naměřené hodnoty do souboru) po zadaném čase, tak i pouze měření teploty bez zápisu do souboru.
Program odečet.exe vytvoří soubor s názvem čas.hod kde je zadaná hodnota po jaké se zapisují (ukládají) naměřené hodnoty do souboru. VYTVOŘENÝ SOUBOR ČAS.HOD SE MUSÍ NACHÁZET VE STEJNÉM ADRESÁŘI JAKO PROGRAM TEPLOMĚR.EXE. Před spuštěním programu teploměr.exe musíme mít již vytvořený soubor čas.hod tento se musí nacházet ve stejném adresáři jako soubor teploměr.exe toto je důležité.
Ovládání programu odečet.exe po spuštění programu zadáme hodnotu po jaké se budou naměřené hodnoty ukládat do souboru naměřeno.txt. Hodnoty zadáváme ve vteřinách to znamená že pokud chceme ukládat naměřené hodnoty například po pěti minutách zadáme hodnotu 300, 5 * 60 = 300. Jde zadat doba ukládání od několika vteřin až do doby uložení jednou za měsíc. Po zadání hodnoty stiskneme klávesu ENTER program sám vytvoří soubor s názvem ČAS.HOD. Pokud zadáme hodnotu 0 tak program na měření teploty teploměr.exe POUZE MĚŘÍ TEPLOTU BEZ ZÁPISU DO SOUBORU. Jednou zadanou hodnotu je možné měnit v jakémkoliv manažeru Salamandr, Volkov, M602 a již se nemusí spouštět program ode čet.exe.
Ovládání programu teploměr.exe po spuštění programu zvolíme sériový port kde je připojený přípravek na měření teploty. Volbu portu volíme stiskem klávesy s číslici 1 tím volíme sériový port COM1, stiskem klávesy s číslici 2 volíme sériový port COM2 adt. Po volbě portu program dále testuje zda je vytvořený soubor s názvem naměřeno.txt a pokud není tak je automaticky vytvořen, poté již měří teplotu a dle parametru v souboru čas.hod buď pouze měří teplotu bez zápisu do souboru nebo se zápisem do souboru. Měřená teplota je zobrazována na monitoru počítače a ukládání naměřených hodnot do souboru běží na pozadí bez zobrazování na monitoru ukládané hodnoty jsou v souboru ukládány pod sebou jako první je zapsán čas spuštění a pod ním poté hodnoty a po ukončení programu též čas ukončení měření, uložené hodnoty je možné dále zpracovat v EXELU do grafu a podobně. Zvolená volba měření teploty je zobrazena na monitoru počítače PC, dále je na monitoru zobrazeno ukončení programu stiskni mezerník jehož stiskem program ukončíme. Po ukončení programu je automaticky smazána obrazovka a vypnuto ovládání převodníku A/D, uzavřen soubor s naměřenými hodnotami.
POPIS PŘÍPRAVKU NA
MĚŘENÍ TEPLOTY DMM
Zapojení přípravku je na obrázku č.02 jde o katalogové zapojení senzoru LM35, LM35CZ které umožňuje měření teploty v rozsahu -40 až 110°C. Přípravek se připojuje k DMM kde je pouze navolen rozsah 2V a musí se přepočítat hodnota tzv. na DMM je zobrazeno na rozsahu 2V .000 to znamená že hodnota teploty okolí senzoru při teplotě 25.5°C je zobrazena na DMM .255. Toto je jediná nevýhoda měření s tímto senzorem pomocí DMM ale vzhledem k jednoduchosti zapojení a mobilitě to není zase až tak velké omezení. Je možné přímo použít nějaký 3.5 místný modul a vyrobit si přímo zobrazovač k tomuto senzoru. Aby bylo možné měřit i záporné hodnoty jsou v zapojení osazeny diody D1, D2 které vytvoří referenční úroveň LM35 vývod (3) o 1.4V nad nulovým potenciálem a to umožňuje měřit i záporné hodnoty teplot. Senzor je možné připojit stíněným dvoužilovým kablíkem o délce několika desítek metrů (10m, 20m). Napájení senzoru je opět z destičkové baterie 9V kde si můžeme doplnit i hlídač napětí který pokud hodnota baterie klesne pod 5V bude signalizovat pokles napětí napájecí baterie.
Seznam součástek :
Diody D1, D2….1N4148, senzor LM35, (LM35CZ), rezistory R1…18K, R2…2k.
Použité prameny :
Stavebnice a konstrukce A Rádio ročník 1997/číslo 1, 2
Konstrukční elektronika A Rádio ročník 1997/číslo 3
Martin Kvoch programování v Turbo Pascalu 7.0
Bližší informace :

Hodně zábavy a naměřených hodnot Vágner Vlastimil

Hotové destičky pro A/D převodník a IO3 na snímání LM35DZosazené součástkami

umístění hotových destiček se součástkami v krabičce

krabička s napájecí baterií a propojovacím kabelem do počítače

zdířka pro připojení čidla LM35DZ

Měřící komplet čidlo s přípravkem

Připojení přípravku k počítači s USB redukcí a spuštěným programem teploměr.exe

spuštěný program teploměr.exe z příkazové řádky Windows7-startér OS je 32-bitů zde
volba portu

spuštěný program teploměr.exe z příkazové řádky Windows7-startér měření teploty
bez zápisu do souboru

spuštěný program teploměr.exe z příkazové řádky Windows7-startér měření teploty
se zápisem do souboru

připojení převodníku k počítači přímo na sériový port

spuštěný program teploměr.exe z příkazové řádky Windows XP počítač se sériovým portem
Vágner Vlastimil